【文献解读】CRISPR筛选助力发现NUS 1在前列腺癌生存和生长中的关键作用
基因敲除

前列腺癌的显著特征之一是脂质代谢失调,但其在肿瘤发生中的具体调控机制尚不明确。2025年4月,澳大利亚墨尔本大学、彼得·麦卡伦癌症中心、莫纳什大学等机构的研究团队在《Cell Reports》(1区TOP,IF:7.5)上发表了题为 "Lipid-metabolism-focused CRISPR screens identify enzymes of the mevalonate pathway as essential for prostate cancer growth" 的研究论文。该研究通过定制脂质代谢CRISPR敲除文库,筛选出前列腺癌生存依赖的关键基因,并首次提出多萜醇-N-糖基生物合成轴可作为新型治疗靶点。

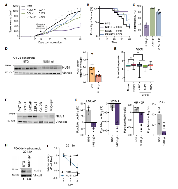
一、CRISPR-Cas9筛选确定前列腺癌生存所需的必需基因
研究人员定制了靶向脂质代谢的CRISPR-Cas9敲除库,共计13500个sgRNA靶向1,530个脂质代谢相关基因,在三种前列腺癌细胞:激素敏感型(LNCaP)、去势抵抗型(C4-2B)和恩杂鲁胺耐药型(MR-49F)前列腺癌细胞系中分别进行筛选。筛选出63个误报率FDR<5%的共有依赖性基因,这些基因主要富集于甲羟戊酸途径如:HMGCS1、MVK、MVD和多萜醇-N-糖基生物合成途径:如NUS1、DHDDS、DOLK、DPAGT1。
二、NUS1基因是前列腺癌生存所必需的关键基因
由于目前多萜醇-N-糖基生物合成途径与前列腺癌相关性的研究较少,研究人员从该途径中挑选3个最富集的基因进行研究分析。结果显示在C4-2B-Cas9细胞系中,NUS1敲除显著降低细胞增殖速率,且增加细胞死亡;在体内异种移植模型实验中,NUS1敲除显著抑制肿瘤生长且显著延长小鼠生存期,而DOLK、DPAGT1敲除无上述类似效果。表明NUS1对于前列腺癌的生存具有重要作用。NUS1编码顺式异戊二烯基转移酶(cis-PTase)的亚基,能催化法尼基焦磷酸(FPP)生成多萜醇焦磷酸(Pol-PP),是蛋白质N-糖基化的关键步骤。
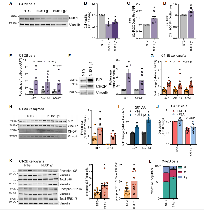
图2 NUS1是前列腺癌生长的必需基因
三、NUS 1丧失导致细胞活力的降低与ER应激和G1细胞周期停滞相关
①NUS1敲除诱导内质网(ER)应激:
研究人员通过RT-qPCR和Western blot检测NUS1敲除后ER应激标志物(BIP、sXBP-1、CHOP)的mRNA和蛋白表达变化,并在NUS1敲除的异种移植瘤组织中分析BIP和CHOP蛋白水平。结果显示NUS1敲除显著上调BIP(p <0.05)、sXBP-1和CHOP的mRNA及蛋白表达,异种移植瘤中BIP和CHOP蛋白水平分别增加2.1倍和1.8倍。
②细胞周期阻滞于G1期:
研究人员通过流式细胞术分析NUS1敲除细胞的细胞周期分布和Western blot检测p38 MAPK和ERK1/2的磷酸化水平。实验结果显示NUS1敲除导致G1期细胞比例从55%增至72%,S期减少40%。p38磷酸化水平增加2倍,ERK1/2磷酸化水平上调1.5倍。表明NUS1缺失通过激活p38 MAPK通路诱导G1期阻滞,抑制细胞增殖。

图3 前列腺癌中NUS 1的缺失促进ER应激并激活p38和ERK 1/2 MAPK
四、NUS1缺失对治疗的潜在影响
恩杂鲁胺(Enzalutamide)作用于雄激素受体(AR)信号传导,是目前前列腺癌治疗的首选药物。研究人员通过在NUS1敲除的C4-2B类器官中联合使用恩杂鲁胺,评估其协同效应;并通过Western blot和RT-qPCR分析NUS1敲除后AR及其靶基因(KLK3、NKX3-1)的表达。结果显示NUS1敲除使AR蛋白水平降低40%(p <0.05),KLK3和NKX3-1 mRNA表达分别下降50%和60%;联合恩杂鲁胺使NUS1敲除类器官的活力进一步降低1.6倍(p <0.05)。表明NUS1缺失可增强抗雄激素治疗的疗效。

图4 NUS1的缺失抑制前列腺癌中的AR信号传导
综上所述,本研究通过CRISPR筛选技术,首次揭示NUS1通过调控多萜醇-N-糖基生物合成轴,维持前列腺癌细胞存活与AR信号活性。其缺失可诱导ER应激、G1期阻滞并增强抗雄激素疗效,为前列腺癌的靶向治疗提供了新方向。
原文链接:DOI: 10.1016/j.celrep.2025.115470
艾迪基因以定制化基因敲除细胞构建服务为核心,持续为科研团队提供“关键钥匙”,推动基础研究向临床迈出坚实一步!立即咨询,定制您的基因编辑研究方案!
近期资讯
1.【文献解读】CRISPR筛选助力发现NUS 1在前列腺癌生存和生长中的关键作用
2.【文献解读】艾迪基因助力科研团队揭示牙髓干细胞调控巨噬细胞极化新机制
3.【文献解读】CRISPR文库筛选新动态:优化向导RNA(gRNA)的选择,用于高外显率F0代CRISPR筛选以探究疾病基因功能

联系我们
18102225074(微信同号)
market@edgene.cn
Comment (4)