【文献解读】EZH2基因敲除小鼠模型助力探索牙髓炎相关铁死亡机制
EZH2基因敲除

在口腔医学研究的前沿领域,基因编辑技术正逐渐成为揭示疾病机制的关键工具。2025年,《International Endodontic Journal》杂志发表了一篇备受瞩目的研究论文——“EZH2 knockout in mice activates STAT3 signalling via STAT3 methylation and modulates ferroptosis in pulpitis-affected dental pulp vascular endothelial cells: A laboratory investigation”。这篇论文由广州中山大学附属口腔医院的周伟林、黄伟力等研究人员主导完成,他们通过构建EZH2基因敲除(knockout, KO)小鼠模型,深入探究了牙髓炎(pulpitis)中增强子同源物2(EZH2)介导的信号转导和转录激活因子3(STAT3)甲基化对铁死亡(ferroptosis)的调控作用。这项研究不仅为牙髓炎的治疗提供了新的靶点,还为炎症相关细胞死亡的研究开辟了新的方向。

一、研究背景与目的
牙髓炎是一种常见的口腔疾病,通常由细菌感染、龋齿或外伤引起,可能导致不可逆的牙髓损伤甚至坏死。近年来,铁死亡作为一种新型的铁依赖性细胞死亡方式,被认为与多种炎症性疾病密切相关。然而,其在牙髓炎中的作用机制尚不清楚。为了深入探讨EZH2在牙髓炎相关铁死亡中的作用,研究团队构建了EZH2基因敲除小鼠模型。
二、研究方法
1. EZH2基因敲除小鼠模型构建
研究团队利用CRISPR/Cas9技术成功构建了EZH2基因敲除小鼠(EZH2fl/flCre+/−)。这种模型小鼠的EZH2基因被特异性敲除,为研究EZH2在牙髓炎中的作用提供了直接且有力的工具。通过甲基化捕获测序技术,研究人员分析了EZH2基因敲除对牙髓组织DNA甲基化的影响。
2. 体外细胞实验
使用EOMA细胞(一种内皮细胞系)模拟牙髓血管内皮细胞,通过LPS诱导炎症模型,研究EZH2/STAT3轴在铁死亡中的作用。
3. 生物信息学分析
结合公共数据库,分析牙髓炎相关基因的差异表达和DNA甲基化变化。
三、研究结果
1. EZH2基因敲除对DNA甲基化的影响
通过甲基化捕获测序,研究人员发现EZH2基因敲除导致牙髓组织中出现2501个差异甲基化区域(DMRs),涉及555个基因表达上调和1946个基因表达下调。这些差异甲基化区域主要富集在磷脂酸转运、单核细胞聚集和细胞因子产生等生物学过程中,与铁死亡密切相关。

图1 甲基化捕获测序分析结果显示牙髓炎和铁死亡中的基因表达和通路富集
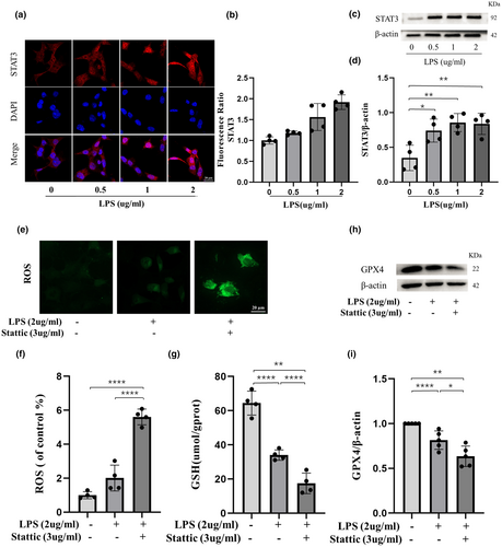
2. LPS诱导的铁死亡
在LPS诱导的EOMA细胞中,铁死亡标志物(如ROS水平、GSH含量和GPX4表达)发生变化。EZH2抑制剂GSK126处理后,铁死亡相关指标显著改变,表明EZH2在铁死亡中发挥调控作用。

图2 脂多糖和静态刺激对 STAT3 和铁死亡指标的影响
3. EZH2/STAT3轴的调控作用
EZH2基因敲除降低了STAT3及其磷酸化形式(p-STAT3)的表达,同时GPX4表达增加。这表明EZH2通过调控STAT3的甲基化影响铁死亡。

图3 GSK126 刺激和慢病毒转染对 STAT3 和 GPX4 表达的影响
四、研究结论
五、总结与展望
EZH2基因敲除小鼠模型的构建为研究牙髓炎相关铁死亡机制提供了新的视角。未来的研究可以进一步探索EZH2/STAT3轴在其他炎症性疾病中的作用,并开发基于EZH2抑制剂的新型治疗方案。结合临床样本的深入研究将有助于将这些发现转化为实际的临床应用,为牙髓炎患者提供更有效的治疗选择。
原文链接:DOI: 10.1111/iej.14232
艾迪基因以定制化基因敲除细胞构建服务为核心,持续为科研团队提供“关键钥匙”,推动基础研究向临床迈出坚实一步!立即咨询,定制您的基因编辑研究方案!
近期资讯
1.【干货分享】实验室老司机独家指南:iPSC细胞培养避坑Q&A
2.【文献解读】CRISPR文库筛选新动态:优化向导RNA(gRNA)的选择,用于高外显率F0代CRISPR筛选以探究疾病基因功能
3.【文献解读】艾迪基因助力科研团队揭示牙髓干细胞调控巨噬细胞极化新机制

联系我们
18102225074(微信同号)
market@edgene.cn
Comment (4)