【文献解读】CRISPR敲除文库筛选助力发现TMEFF1为神经元特异性的HSV-1限制因子
CRISPR-Cas9基因敲除

CRISPR-Cas9全基因组敲除文库通过控制MOI为0.3-0.4感染细胞,保证每个细胞仅进入一个sgRNA,可以同时在不同的细胞中敲除数万个基因,在基因功能研究,疾病机理研究,药物研发,基因调控研究,病毒-宿主相互作用等方面发挥重要作用。
2024年7月份,上海交通大学蔡宇伽团队与丹麦奥胡斯大学Søren R Paludan团队联合在《Nature》上发表了重要的研究成果,通过全基因组敲除文库筛选HSV-1病毒入侵,复制等相关基因,研究了神经元中特异性的抗病毒机制,为抗HSV感染的研究开辟了新方向。

单纯疱疹病毒1型(HSV-1)是一种高度流行的嗜神经双链DNA病毒,可引发单纯疱疹病毒性脑炎(HSE)。HSV-1感染通常始于上皮细胞,随后扩散至感觉神经元,大多数情况下病毒复制受到控制并进入潜伏期。在极少数情况下,HSV-1可从外周神经进入中枢神经系统(CNS),引发HSE。
中枢神经系统中的细胞通过血脑屏障与身体的其他部分分离出来,限制了免疫细胞和炎症成分流入中枢神经系统,同时,神经元对过度的炎症反应高度敏感,且自我更新能力有限,这些因素共同表明,神经元具有直接限制病毒复制而不激活炎症的抗病毒的方式。为了研究神经元对抗HSV-1病毒的机制,研究学者进行了全基因组筛选,体外与体内验证等试验证明了TMEFF1为限制HSV-1复制的限制性因子。
一、全基因组CRISPR筛选
(1)文库筛选
为了获得理想的筛选模型,研究人员首先进行预实验,结果发现神经母细胞瘤细胞系SK-N-SH通过核酸感应途径反应有限且对HSV-1感染不产生IFN反应,因此选择其成成为筛选模型。接着构建SK-N-SH Cas9稳转细胞株,并使用GeCKO v2 CRISPR文库感染该细胞系,通过puromycin筛选7天获得敲除细胞pool和HSV-1-GFP病毒株感染敲除细胞pool。利用荧光分选出不同亮度的细胞,并使用MAGeCK对比荧光亮度较强细胞与未分选细胞的sgRNA富集程度。
通过这个筛选过程,研究人员鉴定出322个候选基因,其中TMEFF1、NKX2-8和CTXN1等基因在神经组织中主要表达,因此研究人员选择以上3个候选基因进行验证。


全基因组文库筛选出TMEFF1/NKX2-8/CTXN1等基因
(2)候选基因验证--Tmeff1−/−细胞模型验证
研究人员进一步验证了这些候选基因的功能,发现TMEFF1在限制HSV-1方面具有最高效力。通过在SK-N-SH细胞中敲除或过表达这些基因,检测对HSV-1复制的影响,结果表明TMEFF1的缺失导致HSV-1在神经元中的复制显著增加,神经元死亡率上升。


TMEFF1为SK-N-SH细胞HSV-1复制的限制性因子
利用CRISPR-Cas9技术在LUHMES胚胎神经前体细胞衍生的神经元和人胚胎干细胞(hESC)衍生的皮层神经元中敲除TMEFF1,并用HSV-1-GFP攻毒。结果显示,TMEFF1缺失的神经元中HSV-1的复制效率显著提高,病毒基因组的表达水平在早期就显著增加,同时伴随着更高的神经元死亡率,且仅对HSV病毒更加敏感,而对寨卡病毒,脊髓灰质炎病毒感染影响不大。


神经细胞中皮层神经元中敲除TMEFF1基因可影响HSV-1病毒复制
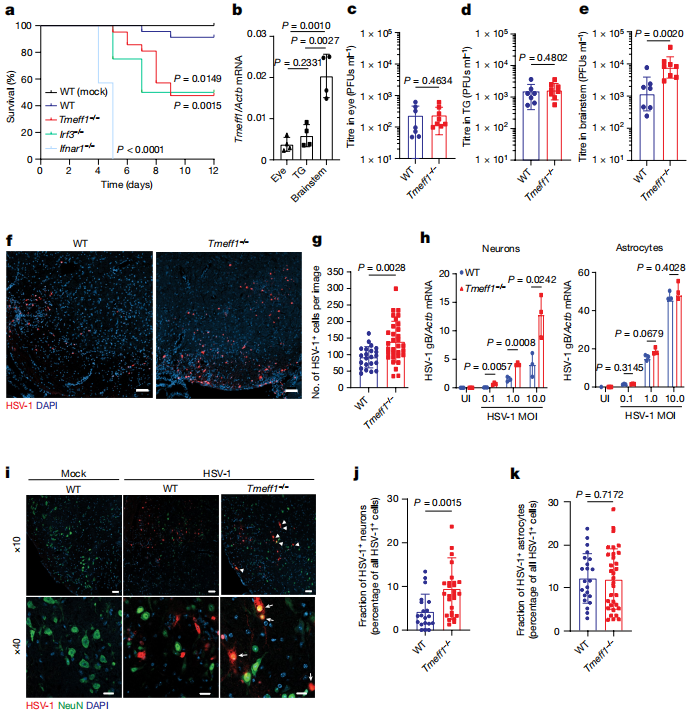
(3)Tmeff1−/−小鼠模型验证
研究人员使用Tmeff1基因敲除(Tmeff1−/−)小鼠进行HSV-1感染实验,观察小鼠的生存率、体重变化和疾病症状。Tmeff1−/−小鼠在HSV-1感染后生存率显著降低,体重下降更快,疾病症状更严重。特别是在大脑干中,HSV-1的载量显著增加,且这种增加主要发生在神经元中。
通过免疫组化染色,发现TMEFF1缺失的小鼠大脑干中HSV-1阳性神经元的比例显著增加,而HSV-1阳性星形胶质细胞的比例没有显著变化。这进一步证实了TMEFF1在神经元中特异性地限制HSV-1感染。

基因敲除(Tmeff1−/−)小鼠验证Tmeff1是HSV-1限制性基因
二、TMEFF1基因抗HSV病毒机制研究
为了研究病毒进入机制,在HEK293T细胞中表达TMEFF1,然后用野生型HSV-1和进入缺陷突变株(ΔgD和ΔgB)感染细胞,检测病毒进入细胞的情况。结果发现TMEFF1过表达的细胞中HSV-1 DNA水平在细胞质和细胞核中均显著降低,且病毒衣壳蛋白VP5在细胞质中的积累减少。
构建TMEFF1的截短突变体和点突变体,检测其与NMHC-IIA和nectin-1的相互作用及其对HSV-1感染的抑制效果。结果显示TMEFF1的N端和C端截短突变体分别与nectin-1和NMHC-IIA的相互作用减弱,且这些突变体对HSV-1感染的抑制效果也显著降低。
利用共免疫沉淀和质谱分析技术,寻找与TMEFF1相互作用的蛋白质。发现TMEFF1与非肌肉肌球蛋白重链IIA和IIB(NMHC-IIA和NMHC-IIB) 以及nectin-1相互作用。这些蛋白质在HSV-1进入细胞的过程中起关键作用。另构建TMEFF1-C过表达细胞,测试其在HEK293T细胞和LUHMES衍生神经元中的抗HSV-1活性。TMEFF1-C肽在HEK293T细胞中表现出依赖于NMHC-IIA和NMHC-IIB的抗HSV-1活性,并且在LUHMES衍生神经元中也能有效阻断HSV-1进入细胞。
TMEFF1通过与nectin-1、NMHC-IIA和NMHC-IIB的相互作用来阻止HSV-1的进入
经以上的研究发现,TMEFF1通过与nectin-1(HSV-1的gD受体)和非肌肉肌球蛋白重链IIA和IIB(NMHC-IIA和NMHC-IIB,参与HSV-1进入细胞的融合过程)相互作用,阻断HSV-1的进入。具体来说,TMEFF1在病毒进入细胞的早期阶段发挥作用,通过干扰病毒与细胞膜的融合,阻止病毒基因组进入细胞质和细胞核。TMEFF1不仅限制nectin-1介导的HSV-1进入,还对HVEM(另一种HSV-1进入受体)介导的进入有抑制作用,但对nectin-1介导的进入抑制效果更为显著。这表明TMEFF1通过多种机制协同作用,有效限制HSV-1的感染。
综上所述,这项研究通过体外和体内实验,系统地证明了TMEFF1在神经元中限制HSV-1感染的关键作用,并揭示了其通过与nectin-1和NMHC-IIA/IIB相互作用来阻断HSV-1进入细胞的机制。这些发现不仅为理解HSV-1在神经系统中的感染机制提供了新的视角,还为开发新的抗HSV-1治疗策略提供了潜在的靶点,具有重要的科学和临床意义。
原文链接: https://doi.org/10.1038/s41586-024-07670-z
艾迪基因提供CRISPR文库筛选的一站式完整解决方案,包括sgRNA文库设计定制,Cas9稳转细胞株定制,文库慢病毒包装,文库细胞构建,功能筛选实验,NGS分析等服务,提供GeCKO v2 CRISPR等热门文库,还有国内最全文库质粒/ 病毒现货集合,现货一周达,下单即筛!
近期资讯
1.【一周时讯】告别基因编辑工具免疫原性!张峰团队利用Cas酶突变体开发降低基因编辑工具免疫原性的新方法
2.【一周时讯】CRISPR文库筛选助力揭示ALCAM蛋白质是人类腺病毒B型的新分子靶点
3.【一周时讯】CRISPR-StAR:高分辨率遗传学选新技术

联系我们
18102225074(微信同号)
market@edgene.cn
Comment (4)