【客户文献】 艾迪细胞助力揭示TTN基因突变影响DNA损伤修复和免疫细胞浸润的机制
HCT116和SW837细胞

近期,北京协和医学院肿瘤医院Liu Hengchang 等人在国际知名期刊《Clinical and translational medicine》发表文章“Titin gene mutations enhance radiotherapy efficacy via modulation of tumour immune microenvironment in rectum adenocarcinoma”,揭示了TTN基因突变如何通过影响DNA损伤修复和免疫细胞浸润来提高放疗敏感性,并提出了TTN突变作为预测放疗反应的生物标志物的可能性。
艾迪基因有幸为其提供HCT116和SW837细胞进行研究,以下是该文章的相关分享。
原文链接:https://doi.org/10.1002/ctm2.70123
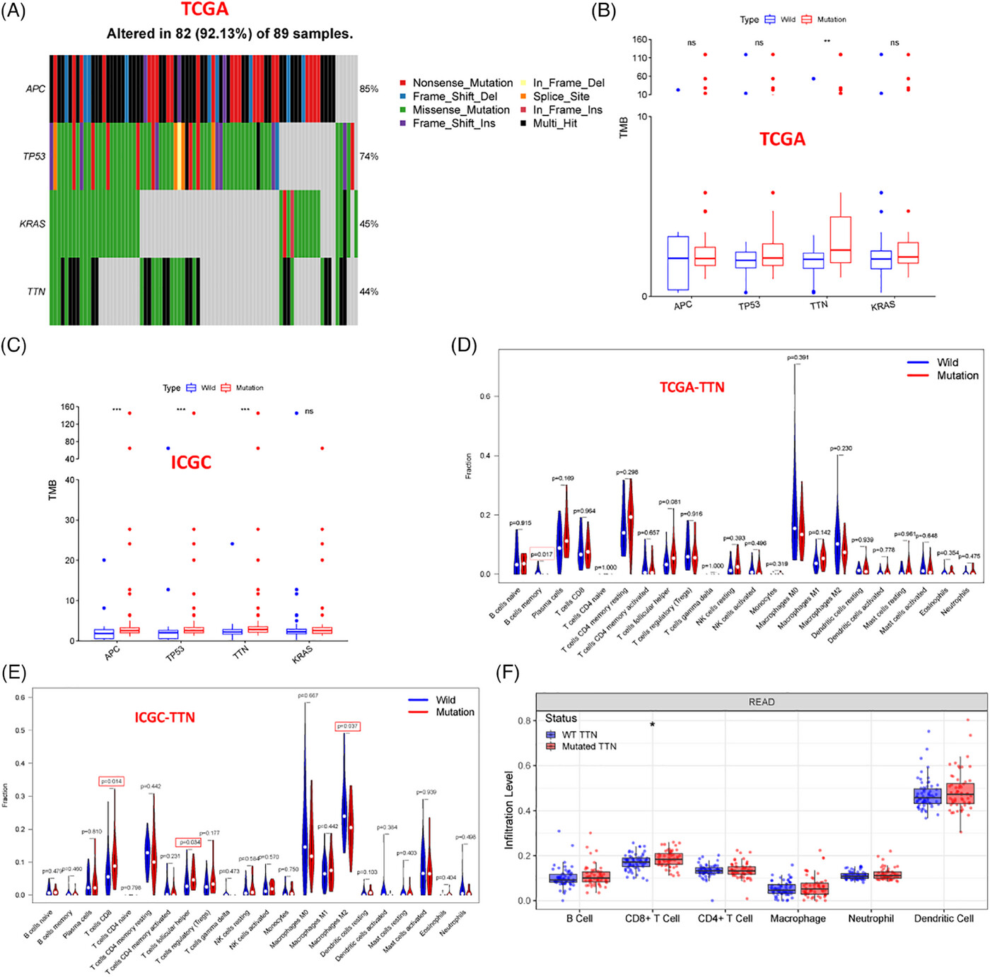
通过分析公共数据库中的基因表达和突变数据,研究人员发现TTN基因突变在直肠腺癌(READ)中的发生频率与肿瘤免疫微环境具有显著相关性。

图1. READ TTN突变与TMB及免疫细胞浸润的相关性分析
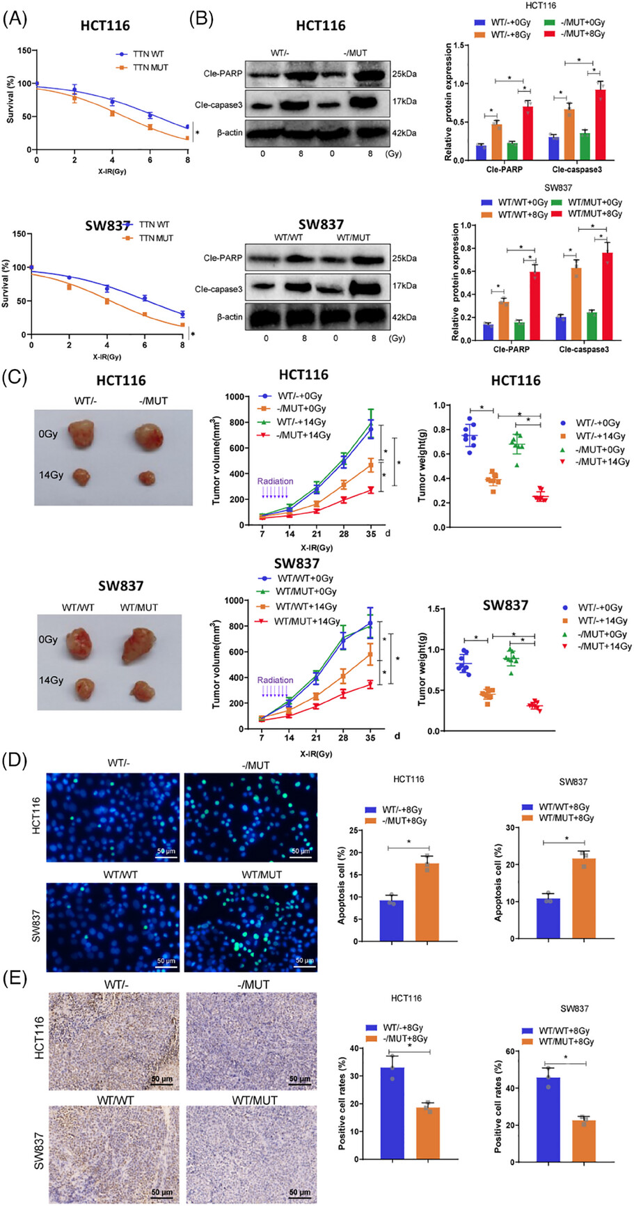
使用CRISPR/Cas9技术构建TTN基因敲除和突变细胞系(HCT116和SW837),通过克隆形成实验评估TTN突变细胞对辐射的敏感性,并使用Western blot检测凋亡相关蛋白的表达。实验结果显示,TTN突变细胞在辐射后的克隆形成能力显著降低,显示出更高的DNA损伤水平和更低的DNA修复相关蛋白表达,表明对放疗更敏感。

图2. TTN突变对体内外放射敏感性的评估
研究人员在BALB/c裸鼠和C57BL/6小鼠中建立TTN野生型和突变型细胞的皮下肿瘤模型,对肿瘤进行放疗,并监测肿瘤生长情况。通过免疫组化(IHC)和流式细胞术分析肿瘤组织中CD4+和CD8+ T细胞的浸润情况。结果显示,TTN突变肿瘤在接受放疗后显示出更显著的生长抑制,TTN突变肿瘤中CD4+和CD8+ T细胞的浸润显著增加。

图3. TTN基因敲除对放疗后皮下异种移植小鼠模型免疫刺激的评估
为验证TTN基因突变对放疗反应的预测价值,研究人员收集了收集32名接受放疗的LARC患者的肿瘤样本,通过IHC检测ANKRD1的表达水平以及免疫荧光分析CD4+和CD8+ T细胞的数量。此外,还进行了Kaplan-Meier生存分析,评估TTN突变、ANKRD1表达水平和T细胞浸润密度与无病生存期(DFS)的关系。结果表明,放疗后ANKRD1表达水平显著下降,而CD4+和CD8+ T细胞数量显著增加,TN突变、低ANKRD1表达和高密度CD4+和CD8+ T细胞的患者具有更长的3年无病生存期。

图4. TTN突变介导的免疫原性激活及其与READ患者放射治疗结果的相关性分析
这项研究揭示了TTN基因突变在直肠腺癌放疗敏感性中的作用,并提出了TTN突变作为预测放疗反应的潜在生物标志物的可能性。同时,研究也证实了调节肿瘤免疫微环境有利于增强放疗效果,这为开发新的个性化放疗策略和免疫治疗靶点提供了理论基础。

Comment (4)