【文献解读】早衰治疗新希望:CRISPR基因编辑揭示早衰症背后的蛋白合成失调与治疗新靶点
CRISPR筛选

在2025年2月16日,剑桥大学的剑桥医学研究所Delphine Larrieu教授所带领的研究团队在《Nature Communications》期刊发表了一项突破性的研究。该研究成果题为“A multiparametric anti-aging CRISPR screen uncovers a role for BAF in protein synthesis regulation”,通过全基因组 、多参数CRISPR筛选,揭示了 BAF 在蛋白质合成调控中的作用,为研究早衰症的发病机制和潜在治疗靶点提供了重要依据。

早衰症是一种罕见的遗传性疾病,患者表现出多种衰老特征,如脱发、脂肪代谢异常、心血管功能障碍和骨骼功能障碍等。这些症状通常会在正常发病年龄之前出现。其中,Néstor-Guillermo早衰症(NGPS)是由BANF1基因突变引起的,该基因编码的BAF蛋白在核膜的稳定性和修复中起着关键作用。NGPS患者表现出严重的骨骼功能障碍,如骨质疏松和骨骼畸形,并为抗衰老研究提供了新的见解。
一、确定研究对象与表型
1、细胞分离与激活
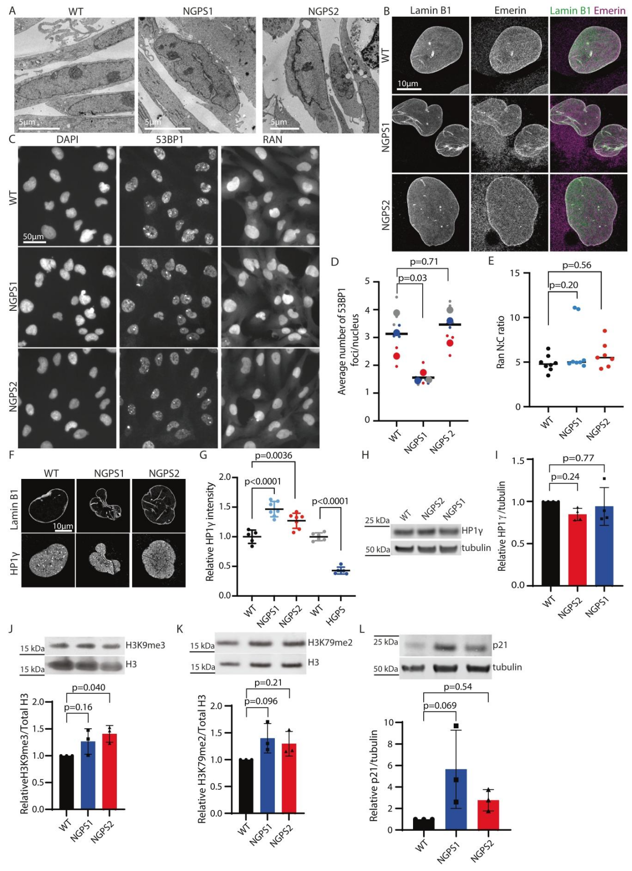
研究者选择了NGPS患者来源的成纤维细胞,并确定了四种与BAF A12T突变相关的细胞表型:核膜蛋白Emerin的错位、核形变增加、核膜破裂频率增加和微核形成频率增加,以这些表型作为筛选的依据。

图1 NGPS 成纤维细胞显示出与 HGPS 不同的表型
二、全基因组CRISPR筛选
研究者利用CRISPR/Cas9技术对约20,000个人类基因进行逐个敲除实验,观察这些基因缺失对上述四种表型的影响。通过高通量显微镜成像技术,他们筛选出130个候选基因,并在后续验证中确认了43个基因能够显著改善NGPS细胞的异常表型。

图2 鉴定调节 NGPS 表型的基因和途径
三、基因功能分析与验证
通过基因本体论(GO)富集分析,研究者发现这些基因主要富集在蛋白质合成、蛋白质和RNA运输以及破骨细胞发育等生物学过程中。进一步的实验验证表明,BAF A12T突变导致NGPS细胞的蛋白合成速率显著增加,并伴随着更高的翻译错误率。这种蛋白合成失调可能是早衰症加速衰老的关键机制之一。

图 3 验证 NGPS 细胞中多种核膜表型正常化的命中
图4 BAF A12T 与增强的蛋白质合成和翻译错误有关
四、C. elegans模型验证
为了验证筛选结果的生物学意义,研究者利用携带BAF-1(G12T)突变的NGPS线虫模型进行实验。结果表明,敲低部分筛选出的基因(如RPS3A、PAFAH1B1等)能够显著抑制线虫的致死性,进一步支持了这些基因在早衰症中的潜在治疗价值。

图5 PAFAH1B1、RPS3A、SMU1 和 VPS16 的耗竭抑制了 NGPS 雌雄同体秀丽隐杆线虫模型的幼虫致死性
总之,该研究证明了基于 CRISPR/Cas9 全基因组筛选在研究早衰症中的可行性和有效性;确定了多个与 NGPS 相关的关键基因和通路,为理解 NGPS 的发病机制提供了新的视角;蛋白质合成的失调可能是导致早衰的共同机制,相关研究结果为开发治疗 NGPS 的潜在疗法提供了理论依据。
原文链接: https://doi.org/10.1038/s41467-025-56916-5
艾迪基因提供CRISPR文库筛选的一站式完整解决方案,包括sgRNA文库设计定制,Cas9稳转细胞株定制,文库慢病毒包装,文库细胞构建,功能筛选实验,NGS分析等服务,提供多种热门文库,还有国内最全文库质粒/ 病毒现货集合,现货一周达,下单即筛!
近期资讯
1. DeepSeek速问速答:从脱靶效应来谈AI大模型结合CRISPR基因编辑的发展前景
2.【电影解析】哪吒是如何重塑肉身的? ----炼丹炉里的分子生物学
3.【文献解读】CRISPR文库筛选联合单细胞转录组学助力揭秘T细胞基因表达的动态调控网络

联系我们
18102225074(微信同号)
market@edgene.cn
Comment (4)