【文献解读】从CRISPR筛选到FCD机制,纤毛还影响神经?

纤毛在体内大多数细胞表面突出,并在细胞信号传导中发挥关键作用。研究表明,纤毛组装缺陷会导致人类出现“纤毛病”,表现为多系统发育障碍。此外,纤毛通常会在细胞生长和分化前被吸收,以维持细胞的正常功能。然而,我们对纤毛调控性解体(Cilia regulated disassembly)这一重要过程的调控机制仍知之甚少。

2025年10月29日,耶鲁大学David K. Breslow团队在《Science Advances》发表了题为"A CRISPR activation screen reveals a cilia disassembly pathway mutated in focal cortical dysplasia"的研究论文,该研究采用全基因组规模的
CRISPR文库策略,利用 CRISPRa系统构建覆盖22,774个基因的sgRNA文库,以系统识别促进纤毛解体的调控因子。  

原文链接:https://www.science.org/doi/10.1126/sciadv.aeb7238
  文章亮点  
1. 创新筛选策略:CRISPRa技术揭示纤毛负调控因子
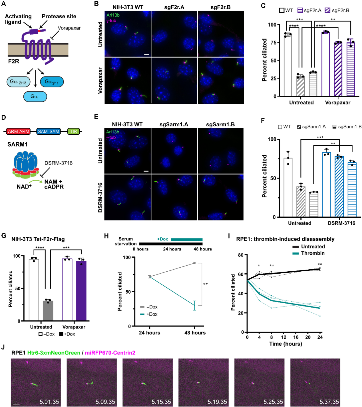
研究团队构建了表达dCas9-VP64的小鼠NIH-3T3纤毛细胞系,结合Hedgehog(Hh)信号通路依赖的Blasticidin筛选报告系统,进行全基因组CRISPRa筛选。通过过表达22,774个小鼠基因,鉴定出F2R、SARM1等关键纤毛解体调控因子。
2. 机制突破:发现SARM1介导的钙依赖性纤毛解体通路
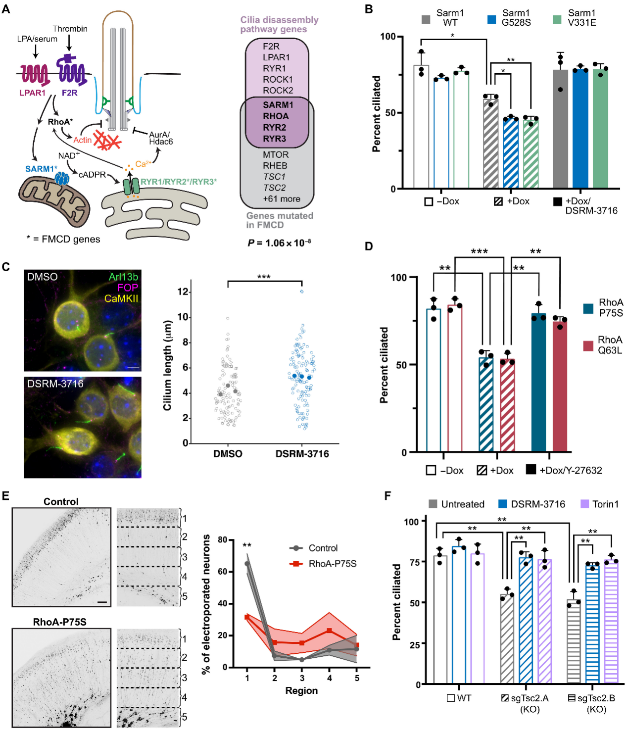
研究揭示了 SARM1介导的钙依赖性纤毛解体通路:凝血酶激活受体F2R后,SARM1产生成第二信使 cADPR,激活 RyR 促使内质网释放钙离子;局部钙升高继而启动 RhoA/ROCK通路,驱动纤毛解体。
3. 疾病关联:纤毛解体通路基因突变与多种FCD相关
研究发现,局灶性皮质发育不良(Focal Cortical Dysplasia, FCD)患者的 SARM1、RYR2/3、RHOA 等基因突变会导致纤毛过度解体并损害皮层神经元发育。尽管不同类型FCD的致病基因不同,但均依赖 SARM1 通路介导纤毛解体,揭示其为FCD发病的共同关键机制。
01
鉴定并验证F2R和SARM1诱导纤毛解体


研究团队通过全基因组CRISPRa筛选(覆盖22,774个基因),鉴定出F2R和SARM1为纤毛解体的关键调控因子。通过功能性验证发现,过表达这两个基因均可使纤毛显著减少,而其特异性抑制剂(vorapaxar和DSRM-3716)可完全挽救纤毛丢失。
而后,研究团队使用强力霉素(Dox)诱导的F2R过表达实验验证F2R可以诱导已形成的纤毛解体。

图1 F2R或SARM1过表达诱导纤毛解体
 
02
纤毛解体机制和亚细胞定位解析


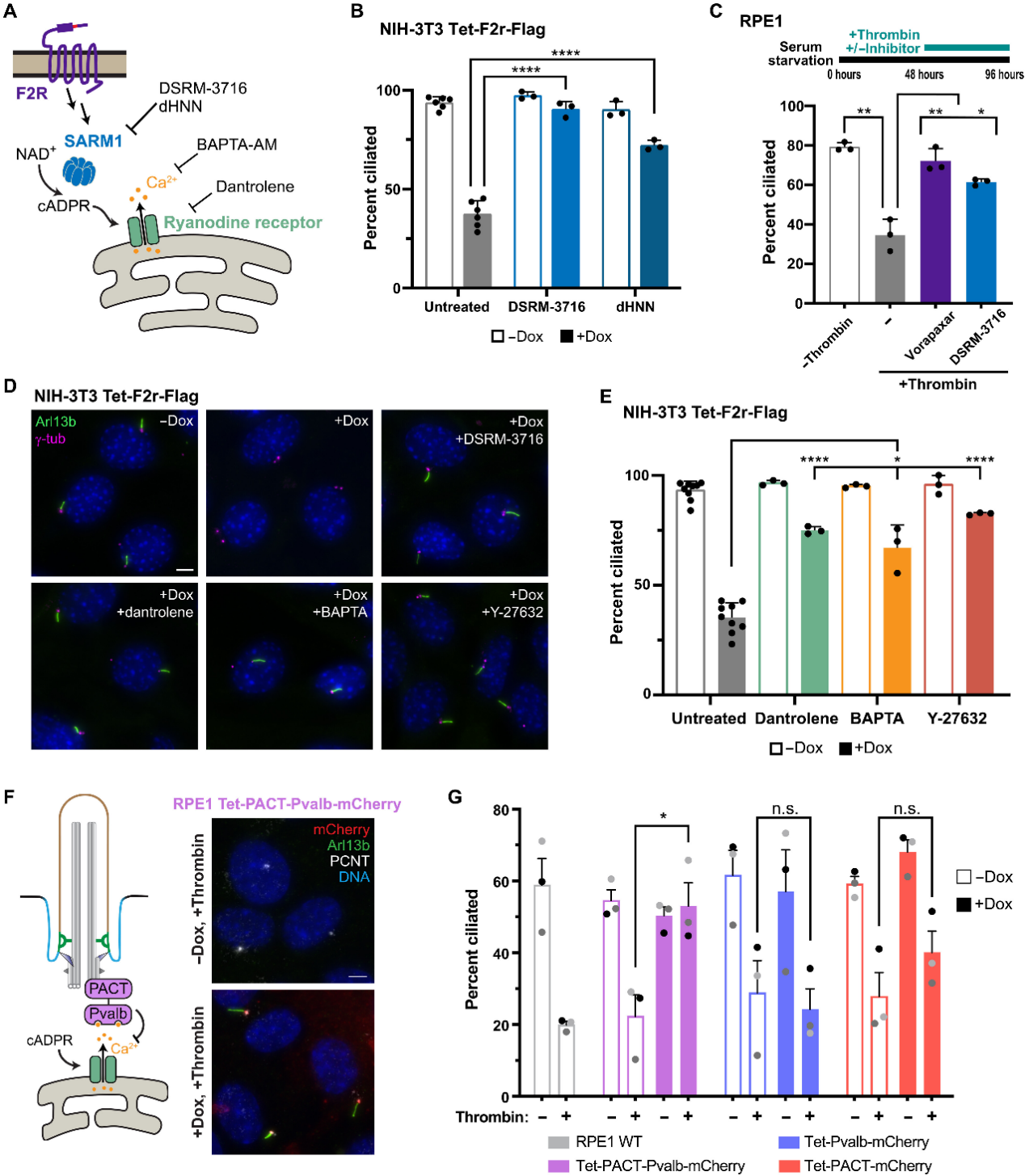
研究进一步解析了F2R-SARM1介导的纤毛解体机制及其亚细胞定位。
实验表明,SARM1是F2R启动后的下游分子。而且在使用丹曲林(RyR抑制剂)和钙螯合剂BAPTA-AM等抑制剂后,发现SARM1产生的cADPR激活RyR通道后会释放钙离子,随后通过RhoA 靶点激活的 ROCK 激酶触发纤毛解体



图2 SARM1触发的信号通路介导纤毛解体
 
03
内源性调控验证


在血清或溶血磷脂酸(LPA)诱导的纤毛解体过程中,抑制SARM1、RyR或ROCK均显著维持纤毛稳定性,证明F2R–SARM1–RyR–RhoA/ROCK通路是血清促分裂原诱导纤毛解体的内源性关键通路。   

图3 SARM1驱动通路对纤毛动态的内源性调控
 
04
利用通路治疗FCD的可能性


研究发现,FCD患者携带SARM1、RYR2/3、RHOA等基因突变,与该纤毛解体通路有重叠,这些突变会导致皮层神经元发育异常。
随后,研究团队通过构建SARM1-G528、RhoA-P75S、mTORC1激活突变体模型,以模拟不同类型FCD的致病机制。结果显示,抑制SARM1/RyR/RhoA通路对于治疗I型和II型FCD有一定的作用。

图4 纤毛解体通路的组分在FCD中发生突变
05
总结与展望


本研究通过CRISPRa筛选发现了F2R→SARM1→cADPR→RyR→钙离子→RhoA这一完整的纤毛解体信号通路。更重要的是,研究首次将纤毛解体通路异常与FCD的发病机制联系起来,提示在这条通路在FCD中的治疗潜能。

未来,研究需进一步阐明F2R/LPAR1与SARM1的连接机制,以及RhoA/ROCK如何驱动纤毛解体的分子细节,并在FCD患者组织中验证纤毛缺陷的患病率和病理贡献。
艾迪基因提CRISPR文库筛选的一站式完整解决方案,包括sgRNA文库设计定制,Cas9稳转细胞株定制,文库慢病毒包装,文库细胞构建,功能筛选实验,NGS分析等服务,提供多种热门文库,还有国内最全文库质粒、 文库病毒现货集合,现货一周达,下单即筛!


Comment (4)


Leave a Reply

Your email address will not be published.Required Fields are marked

促销活动

最新发布

联系我们
*
*
*
来源:
service online

  • 留言
  • You can send email to contact us.
    邮箱
  • You can send email to contact us.
    电话
    联系电话
    中国总部
    18102225074(微信同号)
  • This is Edgene's wechat.
    微信
    艾迪企业微信二维码

  •  回到顶部